
今年以来持续发酵的康得新事件,余波再起。
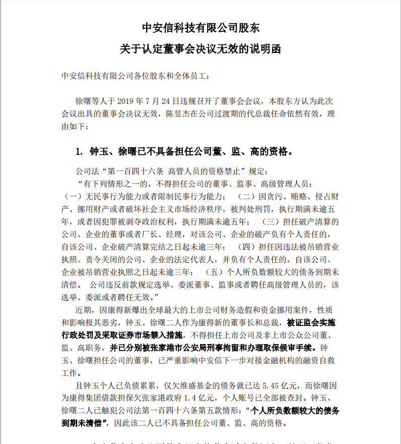
近日,中安信科技有限公司内部一封《股东关于认定董事会决议无效的说明函》(下称“《说明函》”)流出,将沉寂半年有余的康得新创始人钟玉及康得新原总裁徐曙再次推至台前。
《说明函》显示,徐曙等人于7月24日违规召开了董事会会议,但仅徐曙、朱大为、王永生三名董事参加,署名发函的非康得股东认为,此次会议出具的董事会决议无效。陈昱杰在公司过渡期的代总裁任命依然有效。
此外,《说明函》称,钟玉、徐曙已不具备担任公司董、监、高资格,给中安信造成难以想象、不可估量的损失,中安信资产负债率已高达300%,严重资不抵债。希望中安信各位股东和全体员工,充分认清现实,放弃对钟玉、徐曙的幻想,积极协助和支持包括钟凯(钟玉儿子)与非康得方62%股东在内的新一任领导团队。
对此,中安信内部知情人士张生(化名)透露,徐曙等人提出的董事会决议包括免除现任总裁的权力、收缴公章等,而网络流出的《说明函》确实在中安信内部邮箱收到了,应为非康得股东向中安信全体员工发出。
截至发稿,新京报记者致电徐曙欲就《说明函》内容进行求证,其暂未进行公开回应。

惹恼股东
徐曙等人制造伪董事会决议,撬锁抢夺公章?
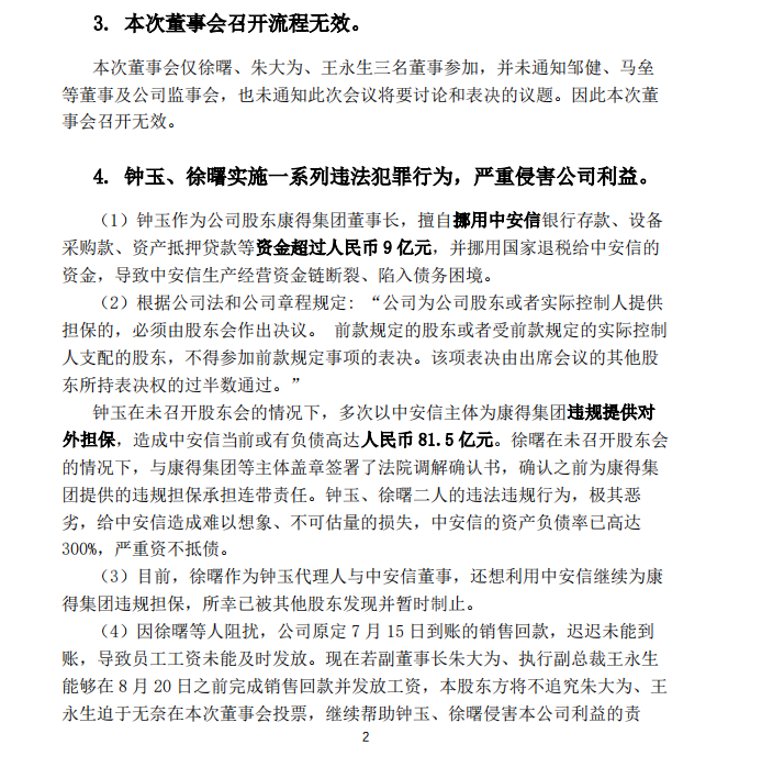
《说明函》称,徐曙等人于7月24日违规召开了董事会会议,本次董事会仅徐曙、朱大为、王永生三名董事参加,并未通知邹健、马垒等董事及公司监事会,也未通知此次会议将要讨论和表决的议题。因此本次董事会召开无效。
企查查显示,钟玉为中安信董事长,朱大为任副董事长,王永生、马垒、高锦平、徐曙、邹健为董事,钟凯、纪怀标、陈昱杰为监事,其中,钟玉与钟凯为父子关系。
此外,《说明函》指出,近期,因康得新爆出全球最大的上市公司财务造假和资金挪用案件,钟玉、徐曙二人作为康得新的董事长和总裁,被证监会实施行政处罚及采取证券市场禁入措施,不得担任上市公司及非上市公众公司董、监、高职务,并已分别被张家港市公安局刑事拘留和办理取保候审手续。钟玉、徐曙担任公司的董事,已严重影响中安信下一步对接金融机构的融资自救工作。
《说明函》还称,钟玉个人已负债累累,仅欠维盛基金的债务就已达5.45亿元,而徐曙为康得集团借款提供个人担保现已负债1.4亿元。钟玉、徐曙已不具备担任公司董、监、高的资格。
张生向新京报记者表示:“中安信停产现状本是康得集团挪用中安信账上几乎所有现金所导致的,徐曙等人应承担主要责任。而徐曙等人还要继续损害中安信利益为康得集团担保,并做出自制造伪董事会决议、暴力撬锁抢夺公章的行为,触怒了其他股东,才导致其他股东联合发声说明情况。”
张生称,中安信、康得碳谷、廊坊康得复材是康得集团目前在上市公司体系外所拥有为数不多的相对优质的资产。其中,中安信目前只需要几千万,就可以重新开工生产,要救活中安信还是很有希望的。
“《说明函》提到徐曙等人影响融资自救确是实情,因康得新的造假,徐曙等人不退出管理层,不会有任何一家正规机构会进场接洽,中安信不可能实现融资自救。”张生说,至于钟玉的儿子钟凯,大概因为其一直是中安信监事,且从来没有参与过中安信的决策,所以可以继续保留其职位,这是中安信非康得方股东对康得方董监高保留的底线。
非康得股东在《说明函》中表示,希望中安信各位股东和全体员工,充分认清现实,放弃对钟玉、徐曙的幻想,积极协助和支持包括钟凯与非康得方62%股东在内的新一任领导团队,三个月内恢复生产,三年时间内完成新中安信资本化转型,实现登陆科创板上市。

列“多宗罪”
9亿资金被指遭挪用,中安信停工停产
中安信官网显示,公司成立于2011年7月5日,康得集团于2年后的2013年9月入股,注册资本6.5亿元,主要业务是研发、生产和销售工业及民用碳纤维及其复合材料制品,致力于打造国际一流的碳纤维产业,满足市场对碳纤维产品日益增长的需求。
企查查显示,中安信共有7户机构股东,为新疆乾沅世通股权投资管理有限公司(简称“新疆乾沅”)、天明禹捷投资管理有限公司、霍尔果斯宏盛贸易有限公司、康得投资集团有限公司(简称“康得集团”)、北京天广润博科技有限公司、拉萨亚祥兴泰投资有限公司、江苏维盛股权投资基金合伙企业(有限合伙),分别持股中安信30%、29.42%、9%、8%、5%、2%和2%。
其中,康得集团持有新疆乾沅51%股权,是其控股股东,而钟玉持有康得集团80%股权,为实际控制人。总体而言,康得集团通过直接和间接控制中安信38%股权。此外,中安信还有顾剑菲、李子英、朱大为、张华林、王永生等13名个人股东,持股在0.04%到5%不等。
记者注意到,《说明函》罗列了钟玉、徐曙“多宗罪”,包括擅自挪用中安信银行存款、设备采购款、资产抵押贷款等资金超过人民币9亿元;在未召开股东会的情况下,多次以中安信主体为康得集团违规提供对外担保,造成中安信当前或有负债高达81.5亿元,以及徐曙作为钟玉代理人与中安信董事,还想利用中安信继续为康得集团违规担保,所幸已被其他股东发现并暂时制止。
张生向新京报记者表示:“中安信共有400多名员工,由于没有资金,已无法生产,许多员工已经放假、被欠薪。”
实际上,康得新控股股东康得集团旗下另外一家碳纤维企业也在近日引发关注。
7月31日,上市公司康得新披露公告称,公司投资20亿元的康得碳谷科技有限公司(下称“康得碳谷”)于7月19日召开临时股东会,85.71%股权投票同意通过解除康得集团、康得新股东资格的议案,原由是钟玉、康得集团、康得新通过康得集团及其关联方将全部出资予以抽逃。
对此,康得新在公告中表示,鉴于公司自身是否实施了抽逃出资、抽逃出资的具体方式、抽逃具体金额等事项均存在争议,为保障公司及公司全体股东的合法权益,公司在康得碳谷临时股东会中,对相关议案投否决票。
这也意味着,85.71%的赞成票来自康得碳谷另外两大股东康得集团71.42%和荣成市国有资本运营有限公司14.29%。
早有争议
徐曙、钟玉前后脚离职,“不少人才在她管理下流失”
今年年初,徐曙和钟玉先后辞去担任近18载的康得新总裁和董事长职务,并不再进入新一届董事会。5月12日,钟玉因涉嫌犯罪被张家港警方采取刑事强制措施。
随后,康得新在债务违约已经爆雷的情况下,又接连曝出122亿银行存款不翼而飞、年报被审计机构出示无法表示意见、被证监会认定在2015年至2018年间虚增逾百亿利润等问题。
7月5日,证监会向康得新下发《行政处罚及市场禁入事先告知书》,证监会拟决定,对钟玉给予警告,处以90万元罚款,并采取终身证券市场禁入措施;对徐曙给予警告,处以20万元罚款,并处以采取10年证券市场禁入措施。
公开资料显示,今年69岁的钟玉曾任航空部曙光电机厂歼八Ⅱ、歼七Ⅲ型主战机主发电机的主管设计师,1988年创建康得集团,2001年创办康得新,创建了预涂膜生产线、光学膜产业集群、碳纤维产业平台,将康得新打造成为中国高分子材料的平台型企业。
比钟玉小了近10岁的徐曙,为武汉工业大学机械基础硕士,历任华中理工大学教师、华建集团事业部总经理,自2001年起担任康得新CEO,负责主持了中国第一条预涂膜生产线的建设、原材料国产化研发、预涂膜生产工艺研发等项目。
一位康得新老员工对新京报记者说:“徐曙随军从地方来到北京,第一份工作就职于康得集团。”随后,徐曙于2001年开始担任康得新CEO。
“徐曙在任康得新总裁的时候,有时候投机取巧,迎合钟玉,不少人才在她管理下流失。当我们看到证监会结论的时候,她很多行为就不难理解了。”康得新老员工对新京报记者表示,“康得新员工持股的事从一开始就是徐曙在管,包括持股名单、银行金融机构等都是徐曙拍板。”
多位康得新员工向新京报记者表示,钟凯还在康得新的时候,颇受徐曙排挤。
钟凯今年41岁,历任北京康得环保科技股份有限公司销售经理;康得新公司信息主管、企划部副经理、经理、采购主管、采购总监;康得集团董事长助理、副总裁等。自2012年7月至2016年3月,钟凯任康得新副总裁、董事会秘书,其于2016年3月辞去康得新副总裁、董秘职务,自此不再担任康得新任何职务。
新京报记者 肖玮 李云琦 编辑 王进雨 校对 刘军
记者联系邮箱:xiaowei@xjbnews.com
【免责声明】本文仅代表作者本人观点,与和讯网无关。和讯网站对文中陈述、观点判断保持中立,不对所包含内容的准确性、可靠性或完整性提供任何明示或暗示的保证。请读者仅作参考,并请自行承担全部责任。
最新评论